
本书是一本帮助读者实现AutoCAD 2022从入门到精通的实战教程。 本书分为3篇,共11章,由398个实战案例组成。第1篇为基础篇,包括第1~3章,内容包括AutoCAD 2022的基础知识、二维图形的绘制与编辑等;第2篇为进阶篇,包括第4~9章,内容包括图形的标注、文字与表格的创建、图块与参照、图层的创建与管理、图形约束与信息查询、文件的打印与输出等;第3篇为三维篇,包括第10、11章,内容包括三维模型的创建和编辑等。同时,附赠一本工程实例电子书,通过机械设计、室内设计、建筑设计3个工程实例来详细讲解AutoCAD 2022的行业应用。 本书提供所有实战案例的素材文件和源文件,同时还提供教学PPT课件、教案、教学大纲,以及配套的练习题集。 本书可作为初学者学习AutoCAD的教材,也可作为专业技术人员的参考书。


第 1篇 基础篇
第 1章 AutoCAD 2022入门
1.1 AutoCAD 2022的基本操作 15
实战001 认识AutoCAD 2022工作界面 . 15
实战002 设置AutoCAD 2022的颜色主题 19
实战003 自定义绘图区的颜色 20
实战004 在绘图区中显示滚动条 21
实战005 设置命令窗口的字体样式 . 22
实战006 设置十字光标的大小 23
实战007 设置拾取框的大小 . 23
实战008 设置自动捕捉标记的大小 . 24
实战009 设置夹点的尺寸与颜色 24
实战010 新建文件 25
实战011 打开文件 26
实战012 局部打开图形 27
实战013 保存文件 28
实战014 将图形文件另存为低版本文件 29
实战015 设置图形单位 29
实战016 设置图形界限 29
1.2 AutoCAD 2022视图的控制 30
实战017 实时平移视图 30
实战018 实时缩放视图 31
实战019 全部缩放视图 31
实战020 范围缩放视图 32
实战021 比例缩放视图 32
实战022 显示上一个视图 34
实战023 重画视图 34
实战024 重生成视图 . 35
1.3 AutoCAD 2022命令的执行与撤销 35
实战025 通过功能区执行命令 35
实战026 通过命令行执行命令 36
实战027 通过菜单栏执行命令 36
实战028 通过快捷菜单执行命令 36
实战029 重复执行命令 37
进阶 实战030 自定义重复执行命令的方式 38
实战031 终止命令 38
实战032 撤销命令 38
实战033 重做命令 39
1.4 对象的选择39
实战034 单击选择对象 40
实战035 窗口选择对象 40
实战036 窗交选择对象 40
实战037 栏选对象 41
进阶 实战038 圈围选择对象 42
进阶 实战039 圈交选择对象 42
进阶 实战040 窗口套索选择对象 . 43
进阶 实战041 窗交套索选择对象 . 43
重点 实战042 快速选择对象 43
1.5 AutoCAD 2022的坐标系 .44
重点 实战043 绝对直角坐标 44
重点 实战044 相对直角坐标 45
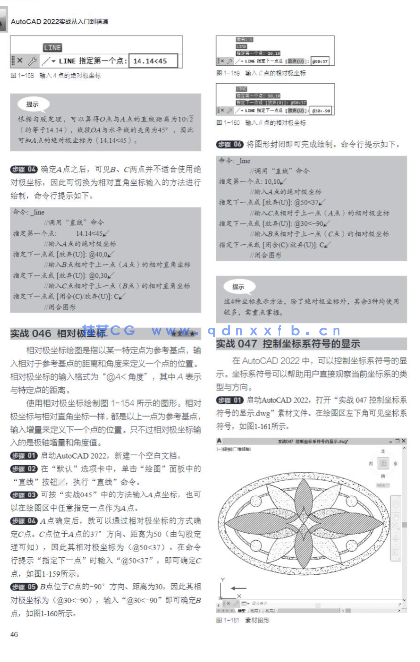
实战045 绝对极坐标 . 45
重点 实战046 相对极坐标 . 46
实战047 控制坐标系符号的显示 46
1.6 辅助绘图工具47
实战048 使用动态输入 47
重点 实战049 正交绘图 48
重点 实战050 极轴追踪绘图 49
进阶 实战051 极轴追踪的设置 50
实战052 显示栅格效果 51
实战053 调整栅格间距 52
实战054 启用捕捉功能 53
实战055 使用栅格与捕捉功能绘制图形 53
1.7 对象捕捉53
实战056 启用对象捕捉 53
重点 实战057 设置对象捕捉点 54
实战058 对象捕捉追踪 55
重点 实战059 捕捉与追踪绘图 55
实战060 利用“临时捕捉”功能绘图 57
实战061 利用“临时捕捉”功能绘制垂直线 57
进阶 实战062 利用“临时追踪点”功能绘图 58
实战063 利用“自”功能绘图 58
进阶 实战064 利用“两点之间的中点”功能绘图 59
进阶 实战065 利用“点过滤器”功能绘图 60
1.8 AutoCAD 2022的新增功能 61
实战066 共享图形 61
实战067 利用“追踪”功能修改图纸 62
实战068 计算图形对象 63
实战069 浮动绘图窗口协同工作 65
1.9 本章小结66
1.10 课后习题67
第 2章 二维图形的绘制
2.1 点的绘制70
实战070 设置点样式 . 70
实战071 创建单点 70
实战072 创建多点 71
实战073 指定坐标创建点 71
实战074 创建定数等分点 72
实战075 创建定距等分点 73
进阶 实战076 等分布置“块” 73
2.2 线的绘制74
实战077 绘制线段 74
实战078 绘制射线 74
进阶 实战079 绘制中心投影图 75
进阶 实战080 绘制相贯线 . 75
实战081 绘制构造线 . 76
实战082 绘制带线宽的多段线 77
实战083 绘制带圆弧的多段线 78
进阶 实战084 合并多段线 . 79
进阶 实战085 调整多段线的宽度 . 79
进阶 实战086 为多段线插入顶点 . 80
进阶 实战087 拉直多段线 . 80
实战088 创建多线样式 81
实战089 绘制多线 82
实战090 编辑多线 83
2.3 曲线类图形的绘制.84
实战091 圆心与半径绘制圆 . 84
实战092 圆心与直径绘制圆 . 84
实战093 两点绘圆 84
实战094 三点绘圆 85
实战095 “相切,相切,半径”绘圆 85
实战096 “相切,相切,相切”绘圆 86
重点 实战097 圆的应用 86
重点 实战098 绘制风扇叶片 87
重点 实战099 绘制正等轴测图中的圆 89
实战100 绘制圆弧 90
进阶 实战101 控制圆弧方向 91
实战102 绘制圆环 91
实战103 绘制椭圆 92
实战104 绘制椭圆弧 . 93
实战105 绘制样条曲线 93
实战106 为样条曲线插入顶点 94
实战107 为样条曲线删除顶点 95
实战108 修改样条曲线切线方向 95
实战109 绘制螺旋线 . 96
实战110 绘制修订云线 97
实战111 将图形转换为修订云线 98
实战112 徒手绘图 98
2.4 多边形的绘制99
实战113 绘制正方形 . 99
实战114 绘制倒角矩形 . 100
实战115 绘制带宽度的矩形 100
实战116 绘制多边形 100
2.5 本章小结.101
2.6 课后习题.101
第3章 二维图形的编辑
3.1 图形的编辑104
实战117 指定两点移动图形 104
实战118 指定距离移动图形 104
实战119 旋转图形 105
进阶 实战120 参照旋转图形 105
实战121 缩放图形 106
重点 实战122 参照缩放图形 107
实战123 拉伸图形 107
重点 实战124 参照拉伸图形 108
实战125 拉长图形 109
实战126 修剪图形 110
实战127 延伸图形 110
实战128 两点打断图形 . 111
实战129 单点打断图形 . 112
实战130 合并图形 112
实战131 分解图形 113
实战132 删除图形 113
实战133 对齐图形 113
实战134 更改图形次序 . 114
实战135 输入距离创建倒角 115
实战136 输入角度和长度创建倒角 116
实战137 为多段线创建倒角 116
实战138 不修剪对象创建倒角 . 117
实战139 输入半径创建圆角 118
实战140 为多段线创建圆角 118
实战141 为多个对象创建圆角 . 119
实战142 为不相连对象创建倒角和圆角 119
3.2 图形的重复120
实战143 复制图形 120
实战144 矩形阵列图形 . 120
实战145 路径阵列图形 . 121
实战146 环形阵列图形 . 121
实战147 偏移图形 122
重点 实战148 定点偏移图形 122
重点 实战149 绘制“鱼”图形 . 123
实战150 镜像图形 128
3.3 图案填充.129
实战151 创建图案填充 . 129
实战152 忽略孤岛进行填充 129
实战153 修改填充比例 . 130
实战154 修改填充角度 . 130
实战155 修改填充图案 . 131
实战156 修剪填充图案 . 131
实战157 创建渐变色填充 131
实战158 创建单色渐变填充 132
实战159 修改渐变色填充 132
重点 实战160 填充室内平面图 . 133
3.4 利用夹点编辑图形134
实战161 利用夹点拉伸图形 135
实战162 利用夹点移动图形 135
实战163 利用夹点旋转图形 135
实战164 利用夹点缩放图形 135
实战165 利用夹点镜像图形 136
实战166 利用夹点复制图形 136
3.5 本章小结.137
3.6 课后习题.137
第 2篇 进阶篇
第4章 图形的标注
4.1 尺寸标注的组成.140
实战167 新建标注样式 . 140
实战168 设置尺寸线超出 141
实战169 设置尺寸界线超出 141
实战170 设置标注的起点偏移 . 142
实战171 隐藏尺寸线 142
实战172 隐藏尺寸界线 . 143
实战173 设置标注箭头 . 144
实战174 设置标注文字 . 144
实战175 设置文字偏移值 146
实战176 设置标注的引线 146
实战177 设置全局比例 . 147
实战178 设置标注精度 . 148
实战179 标注尾数消零 . 149
进阶 实战180 设置标注的单位换算 . 149
进阶 实战181 设置标注文字的填充颜色 150
4.2 创建尺寸标注151
实战182 创建智能标注 . 151
实战183 标注线性尺寸 . 152
实战184 标注对齐尺寸 . 152
实战185 标注角度尺寸 . 153
实战186 标注弧长尺寸 . 153
实战187 标注半径尺寸 . 153
实战188 标注直径尺寸 . 154
进阶 实战189 标注坐标尺寸 . 154
实战190 折弯标注尺寸 . 155
实战191 连续标注尺寸 . 155
实战192 基线标注尺寸 . 156
进阶 实战193 创建圆心标记 . 157
4.3 引线标注.157
实战194 快速引线标注形位公差 157
实战195 快速引线绘制剖切符号 158
实战196 创建多重引线样式 159
实战197 多重引线标注图形 160
进阶 实战198 多重引线标注标高 162
4.4 编辑标注164
实战199 更新标注样式 . 164
实战200 编辑尺寸标注 . 165
实战201 调整标注文字的位置 . 166
实战202 编辑标注文字的内容 . 166
实战203 打断标注 167
实战204 调整标注间距 . 167
实战205 折弯线性标注 . 169
实战206 翻转标注箭头 . 169
实战207 添加多重引线 . 170
实战208 删除多重引线 . 170
实战209 对齐多重引线 . 171
实战210 合并多重引线 . 172
4.5 本章小结173
4.6 课后习题173
第5章 文字与表格的创建
5.1 文字的创建与编辑177
实战211 创建文字样式 . 177
实战212 应用文字样式 . 177
实战213 重命名文字样式 178
实战214 删除文字样式 . 178
实战215 创建单行文字 . 179
实战216 设置文字字体 . 180
实战217 设置文字高度 . 180
实战218 设置文字效果 . 181
实战219 创建多行文字 . 181
实战220 为多行文字添加编号 . 182
实战221 添加特殊字符 . 183
实战222 创建堆叠文字 . 184
实战223 添加文字背景 . 185
实战224 对齐多行文字 . 185
实战225 替换文字 186
进阶 实战226 创建弧形文字 . 186
进阶 实战227 将文字正常显示 187
5.2 表格的创建与编辑187
实战228 创建表格样式 . 187
实战229 编辑表格样式 . 188
实战230 创建表格 189
实战231 调整行高 190
实战232 调整列宽 191
实战233 合并单元格 191
实战234 输入文字 192
实战235 插入行 . 193
实战236 删除行 . 193
实战237 插入列 . 194
实战238 删除列 . 194
实战239 插入图块 195
实战240 插入公式 195
实战241 修改表格的底纹 197
实战242 修改对齐方式 . 198
实战243 修改单位精度 . 198
实战244 通过Excel创建表格 199
5.3 本章小结201
5.4 课后习题201
第6章 图块与参照
6.1 图块的创建与编辑203
重点 实战245 创建内部图块 . 203
实战246 创建外部图块 . 203
实战247 插入内部图块 . 205
实战248 插入外部图块 . 205
重点 实战249 创建图块属性 . 206
实战250 插入属性图块 . 207
实战251 修改图块属性 . 208
实战252 重定义图块属性 209
实战253 重定义图块外形 210
实战254 创建动态图块 . 211
进阶 实战255 在块编辑器中编辑动态图块 . 212
进阶 实战256 参照编辑图块 . 214
进阶 实战257 设计中心插入图块 214
进阶 实战258 统计图块数量 . 215
实战259 图块的重命名 . 216
实战260 图块的删除 217
6.2 外部参照的引用与管理217
实战261 附着DWG外部参照 218
实战262 附着图片外部参照 219
实战263 附着DWF外部参照 . 220
实战264 附着PDF外部参照 220
实战265 编辑外部参照 . 221
实战266 剪裁外部参照 . 222
实战267 卸载外部参照 . 223
实战268 重载外部参照 . 223
实战269 拆离外部参照 . 223
6.3 本章小结224
6.4 课后习题224
第7章 图层的创建与管理
7.1 图层的创建227
重点 实战270 新建图层 227
实战271 修改图层线宽 . 228
实战272 修改图层颜色 . 229
实战273 修改图层线型 . 229
实战274 重命名图层 230
7.2 图层的管理230
实战275 设置当前图层 . 230
实战276 转换对象图层 . 231
实战277 关闭图层 231
实战278 打开图层 232
实战279 冻结图层 233
实战280 解冻图层 233
重点 实战281 隔离图层 235
实战282 取消图层隔离 . 235
实战283 锁定图层 236
实战284 解锁图层 236
实战285 图层过滤 237
实战286 特性匹配图层 . 237
进阶 实战287 保存图层状态 . 238
7.3 本章小结239
7.4 课后习题239
第8章 图形约束与信息查询
8.1 约束的创建与编辑242
实战288 创建重合约束 . 242
实战289 创建垂直约束 . 242
实战290 创建共线约束 . 243
实战291 创建相等约束 . 243
实战292 创建同心约束 . 244
实战293 创建竖直约束 . 244
实战294 创建水平约束 . 244
实战295 创建平行约束 . 245
实战296 创建相切约束 . 245
实战297 创建对称约束 . 246
实战298 创建固定约束 . 246
实战299 添加竖直尺寸约束 246
实战300 添加水平尺寸约束 247
实战301 添加对齐尺寸约束 247
实战302 添加半径尺寸约束 248
实战303 添加直径尺寸约束 248
实战304 添加角度尺寸约束 248
8.2 信息查询249
实战305 查询距离 249
实战306 查询半径 249
实战307 查询角度 250
重点 实战308 查询面积 250
重点 实战309 查询体积 251
实战310 列表查询 251
进阶 实战311 查询数控加工点坐标 . 252
实战312 查询面域/质量特性 . 252
进阶 实战313 查询系统变量 . 253
8.3 本章小结254
8.4 课后习题255
第9章 文件的打印与输出
9.1 文件的打印257
实战314 新建布局空间 . 257
进阶 实战315 利用向导工具新建布局 257
实战316 插入样板布局 . 259
实战317 创建页面设置 . 260
实战318 打印平面图 260
实战319 打印零件图 262
实战320 单比例打印 264
进阶 实战321 多比例打印 265
9.2 文件的输出268
实战322 输出DXF文件 269
实战323 输出STL文件 . 269
实战324 输出PDF文件 270
进阶 实战325 输出高清JPG文件 272
进阶 实战326 输出Photoshop用的EPS文件 . 273
9.3 本章小结275
9.4 课后习题276
第3篇 三维篇
第 10章 三维模型的创建
10.1 三维建模的基础.278
实战327 切换至世界坐标系 278
实战328 创建用户坐标系 278
实战329 显示用户坐标系 279
实战330 调整视图方向 . 279
实战331 调整视觉样式 . 280
实战332 动态观察模型 . 281
实战333 自由动态观察模型 281
实战334 连续动态观察模型 282
实战335 使用相机观察模型 282
实战336 切换透视投影视图 283
实战337 切换平行投影视图 283
10.2 创建线框模型283
实战338 输入坐标创建三维点 . 283
实战339 对象捕捉创建三维点 . 284
实战340 创建三维线段 . 284
10.3 创建曲面模型286
实战341 创建平面曲面 . 286
实战342 创建过渡曲面 . 287
实战343 创建修补曲面 . 287
实战344 创建偏移曲面 . 287
实战345 创建圆角曲面 . 288
重点 实战346 创建网络曲面 . 288
10.4 创建三维实体288
实战347 创建圆柱体 288
实战348 创建长方体 289
实战349 创建圆锥体 289
实战350 创建球体 290
实战351 创建楔体 290
实战352 创建圆环体 291
实战353 创建棱锥体 291
实战354 创建多段体 291
实战355 创建面域 292
实战356 拉伸创建实体 . 292
实战357 旋转创建实体 . 293
实战358 放样创建实体 . 294
实战359 扫掠创建实体 . 294
重点 实战360 创建台灯模型 . 295
10.5 创建网格模型296
实战361 创建网格长方体 296
实战362 创建直纹网格 . 296
实战363 创建平移网格 . 297
实战364 创建旋转网格 . 297
实战365 创建边界网格 . 298
10.6 本章小结.298
10.7 课后习题.299
第 11章 三维模型的编辑
11.1 实体模型的编辑 .301
实战366 三维实体的并集运算 . 301
实战367 三维实体的差集运算 . 301
实战368 三维实体的交集运算 . 301
重点 实战369 利用布尔运算编辑三维实体 . 302
实战370 移动三维实体 . 303
实战371 旋转三维实体 . 303
实战372 缩放三维实体 . 304
实战373 镜像三维实体 . 304
实战374 对齐三维实体 . 305
实战375 矩形阵列三维实体 306
实战376 环形阵列三维实体 306
实战377 创建三维倒角 . 306
实战378 创建三维圆角 . 307
实战379 抽壳三维实体 . 307
实战380 剖切三维实体 . 308
实战381 曲面剖切三维实体 308
实战382 Z轴剖切三维实体 309
实战383 视图剖切三维实体 309
进阶 实战384 复制实体边 310
进阶 实战385 压印实体边 310
实战386 拉伸实体面 311
实战387 倾斜实体面 311
实战388 移动实体面 312
实战389 偏移实体面 313
实战390 删除实体面 313
进阶 实战391 修改实体记录 . 313
进阶 实战392 检查实体干涉 . 314
11.2 曲面与网格模型的编辑 .315
实战393 曲面修剪 315
实战394 曲面圆角 315
实战395 曲面延伸 316
实战396 曲面造型 316
实战397 曲面加厚 317
进阶 实战398 编辑网格模型 317
11.3 本章小结 319
11.4 课后习题 319
附录1 AutoCAD常见问题索引 321
附录2 AutoCAD行业知识索引 324
附录3 AutoCAD命令索引 326
附录4 课后习题答案 328
也许你也喜欢下面的教程…
也许你也喜欢下面的素材…
也许你也喜欢下面的商品…
网友评价
技艺学习素材网 