菜单 技艺学习素材网

Blender 4几何节点风格化三维环境场景制作流程视频教程

最低下载权限:包月VIP
上传人员: CG技术爱好者
上传时间:2024-04-11 16:21:53
浏览人数:
复制本文链接
咨询值班站长 或 E-mail:84661286@qq.com
资源详情 下载地址 收藏 ( 人)

  • 编号:3614
  • 大小:9.4 GB
  • 等级:


  • 推荐理由:
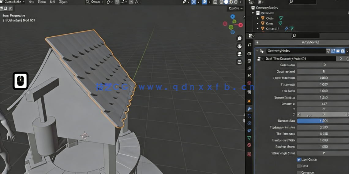
    本课程还深入探讨了创意屋顶的制作过程,教你如何生成木板和瓷砖,以获得完美的风格化外观
     

    Blender 4几何节点风格化三维环境场景制作流程视频教程(图1)


    本教程是关于Blender 4几何节点风格化三维环境场景制作流程视频教程,时长:9小时51分,大小:9.4 GB,MP4高清视频格式,教程使用软件:Blender,附源文件,作者:3D Tudor,共51个章节,语言:英语

    你将会学到的:
    - Blender 4 和几何节点的基础: 从Blender 4的基础知识开始,重点学习其创新的几何节点系统。
    - 程序化环境创建: 使用几何节点程序生成动态复杂的 3D 环境
    - 详细建模技术: 从灰盒模型开始学习详细的建模过程
    - 高级材质和纹理应用: 应用独家资源包中生动的材质和纹理
    - 动态照明和渲染 利用 Blender 的 Cycles 渲染器和合成器,通过环境光遮蔽、眩光效果和其他光线来增强场景效果
    - 高效的工作流程策略: 探索如何将几何体节点与修改器整合在一起,实现无损工作流程,简化 UV 拆包。

    要求:
    - 拥有一台电脑(Microsoft、Linux 或 Mac)
    - 已下载 Blender
    - 本课程面向所有水平的学员,因此学员无需具备 Blender 或 3D 建模方面的经验。
    - 渴望学习并对 3D 建模、游戏艺术和灯光感到兴奋,从而使您的作品集更上一层楼。

    说明:
    通过我们的 "Blender 4 几何节点的风格化环境 "课程进入三维设计世界,这是您的终极指南,帮助您揭开使用 Blender 4 的几何节点创建令人惊叹的风格化环境的秘密!
    对于渴望提升三维建模技能和效率的艺术家和设计师来说,本课程将改变他们的游戏规则,尤其是在制作出令人眼前一亮的环境时。

    Blender 4 的 "几何节点 "是一个革命性的工具,它提供了一个基于节点的界面,让你可以轻松地程序化生成和RRCG人人素材处理复杂的三维几何图形。如果你想探索几何节点的各种功能,包括从草地生成器到复杂的常春藤生成器,将为你一一介绍。

    参加本课程,你就能创造出迷人的水井环境。
    - 想象一下为这个神奇的场景注入生命:一口迷人的石墙水井,周围是郁郁葱葱的草地,点缀着生机勃勃的野花。
    - 坚固的木质屋顶由木梁支撑,在井上投下舒适的阴影,宁静的水面映照出宁静的氛围。
    - 蜿蜒曲折的常春藤爬满一侧,枝繁叶茂,旁边是一盏散发着柔和光芒的温暖灯笼。

    Blender 4 几何节点的风格化环境以灰盒模型为起点,指导你掌握详细的建模技巧。学习如何使用修改器创建石板以实现非破坏性的工作流程,掌握 UV 展开的艺术,并应用独家资源包中的鲜艳材质,让你的场景栩栩如生。

    本课程还深入探讨了创意屋顶的制作过程,教你如何生成木板和瓷砖,以获得完美的风格化外观。了解如何将几何体节点与网格修改器等修改器相结合,生成动态的屋顶曲线。使用几何节点,我们将处理从斑驳的草地地形到屋顶的木质纹理和水井的天然石材纹理等一切问题。
    从地形雕刻到发光灯笼建模,再到制作逼真的转井轮和水桶,《使用 Blender 4 几何节点制作风格化环境》涵盖了所有内容。

    当需要将你的风格化环境变为现实时,本课程将为你讲解如何使用 Blender 的循环渲染器和合成器。使用环境遮蔽、眩光效果等增强场景效果,让您的作品脱颖而出。

    为什么选择 "使用 Blender 4 几何节点制作风格化环境"?
    1. 独家资源包: 使用我们专门设计的资源包启动你的创作过程。从人体参考模型到六个独特的几何节点和十个高级材质着色器设置,包罗万象,应有尽有。
    2. 掌握合成器技术: 深入了解 Blender 的合成器设置,让你的渲染更上一层楼。您的场景将迸发出鲜活的生命力。
    3. 探索各种几何节点生成器: 亲身体验各种几何节点网格生成器,创建从郁郁葱葱的草地到错综复杂的常春藤等各种场景。
    4. 创新的修改器和几何节点组合: 了解如何将修改器与几何节点相结合,实现创意工作流程,提高工作效率和想象力。
    5. 简化 UV 展开: UV 展开不必令人头疼。我们让它变得简单,让你可以更专注于有趣的事情。

    想象一下,掌握节点来制作那些精致的野花、通往水井的纹理石板路以及逼真的梁木纹理--这些都是本课程承诺传授的技能。
    到了渲染的时候,我们将深入研究合成器的设置,让你呈现出鲜艳的色彩和错综复杂的光影效果,就像你看到的图像一样。
    课程大纲
    Blender 4 几何节点的风格化环境 "简介
    从深入了解本课程的独特之处开始。了解你将如何从头开始创建一个风格化的环境,利用几何节点大大加快你的创作过程。
    模块 1:掌握几何节点
    探索各种不同的几何节点,包括草地生成器、屋顶瓦片生成器、砖块生成器、链条生成器、常春藤生成器和木板生成器。
    学习每种生成器背后的技术,从使用 Blender 的曲线绘制工具生成常春藤网格,到处理表面角度以生成带有花朵的茂密草地。
    模块 2:建立基础
    我们将使用灰盒方法来创建整体设计模型,并牢记其比例和尺度。
    使用贝塞尔曲线创建圆柱形砖块图案,并使用叠加砖块几何节点为石块支撑增添复杂性。
    模块 3:制作细节
    继续为水井生成石板,使用修改器实现围绕水井曲率的无损工作流程。
    掌握 UV 展开的基础知识,根据角度选择边缘以生成接缝,并应用资源包中的材料。
    模块 4:设计屋顶
    开始屋顶的创作过程,从生成木板开始,学习如何使用宽度和长度参数随机设置。
    使用几何节点参数创建瓦片,尝试找到完美的设置。
    模块 5:结构元素
    将几何节点与修改器相结合,使用生菜修改器在屋顶几何体中引入曲线。
    利用固化和蒙皮修改器制作风格化的外观,建造木梁支撑屋顶。
    模块 6:雕刻和地形
    为水井雕刻地形,添加楼梯,优化草地的建模和渲染,使项目井井有条。
    学习灯笼建模,并使用链式几何节点将其连接到屋顶,确保设置真实可信。
    模块 7:最后修饰
    创建水井的转轮和水桶,混合使用几何体节点和修改器,以实现快速高效的工作流程。
    使用 Blender 的循环渲染器和合成器准备并增强最终渲染效果,应用环境遮蔽和眩光等特效,使场景更加生动。

    您将获得:
    独家资源包
    从一个人体参考模型、六个独特的几何节点和十个材质着色器设置开始,提高你的工作效率。
    实践项目
    将你的技能应用到现实世界的项目中,用一个完全实现的风格化环境来增强你的作品集。

    总结:
    无论你是想提升自己的三维建模水平,还是想开启自己的三维设计生涯,《使用 Blender 4 几何节点制作风格化环境》 都是你开启创意世界的钥匙。
    还等什么?
    跳进《Blender 4 几何节点的风格化环境》,开始创建令人眼花缭乱的三维环境吧。让我们尽情挥洒创意,创造奇迹!

    此课程面向哪些人:
    - 崭露头角的 3D 艺术家和设计师: 三维建模和设计领域的新手,渴望使用 Blender 4 创建风格化环境。
    - 创意领域的专业人士: 希望通过独特的风格化三维环境来提升自己的作品集,并学习 Blender 4 中高效工作流程的艺术家、设计师和创作者。
    - 数字艺术爱好者:有兴趣将自己的创意技能扩展到三维环境设计领域的业余爱好者和数字艺术爱好者。
    - 游戏开发人员和动画制作人员: 希望将高级 3D 建模技术和程序化环境创建融入其项目的游戏开发和动画专业人员。
    - 三维建模教育工作者: 正在寻找全面内容以支持三维建模概念教学的指导员和教师,尤其侧重于 Blender 4 中几何节点的使用。
    - 职业转换者: 考虑转行从事三维设计和动画制作的人员,他们正在寻找一门涵盖 Blender 4 中各种技术和应用的基础课程。



    Blender 4几何节点风格化三维环境场景制作流程视频教程(图2)

    Blender 4几何节点风格化三维环境场景制作流程视频教程(图3)

    Blender 4几何节点风格化三维环境场景制作流程视频教程(图4)

    Blender 4几何节点风格化三维环境场景制作流程视频教程(图5)

    Blender 4几何节点风格化三维环境场景制作流程视频教程(图6)


    资源下载

    下载类型 提取码 下载链接
    有奖提醒:如链接失效,请复制本资源编号:3614 发送给管理员84661286@qq.com,也可在点此留言进行发送,每次提醒即送10积分(上不封顶,积分可以兑换商品,如:百度网盘、喜马拉雅svip等),点此查看积分可兑换商品!
    不是vip会员,也可进行单独付费购买,体验产品,但建议加入会员 更划算,该资源非会员单独购买价:¥1.8,可以点击下方“立即下载”按钮,本资料最低下载权限:包月VIP
    百度网盘 3jhu 立即下载

    推荐服务: 也即“挑选服务”,应网友需求,本站根据网友所处学习阶段、职业岗位、发展规划等情况,挑选、组合符合其需求的教程、素材、软件等内容进行推荐,节约网友时间,提高学习效率!有需求,可以前往“问答——挑选服务“板块进行提问,站长会结合您情况进行针对性推荐组合。以解决您面对众多资源,不知从何学起的难点!如觉得本站服务不错,请不吝帮忙推荐给身边朋友!

    温馨提示:
    1.VIP会员下载的素材仅能用于个人参考练习,请在下载24小时后删除,会费为自愿打赏赞助,网站不售卖任何资源,赞助费用将用于服务器租赁、域名购买续费、网站安全运维、功能开发升级和其他杂费等,而并非购买素材的使用权或版权,所有素材严禁商用、严禁传播、严禁倒卖。
    2.不同用户组每日下载/回复数量有不同的限制,请根据自己使用需要选择。
    3.禁止会员账号共享、代下、素材倒卖以及非法传播,违站将封禁账号。
    4.如果源码网盘地址失效!或有其他问题,请联系值班站长,谢谢合作!联系E-mail:84661286@qq.com 。

    也许你也喜欢下面的资源…

  • 也许你也喜欢下面的自贸商品…

    ×
    💬
    站长 在线咨询

    留言站长
    承诺1-10分钟响应
    官方QQ群1: 34520748

    微信 扫码咨询
    微信客服客服微信
    返回顶部