本书是在数字化时代的背景下,以新视角、新思维来审视设计类人才培养需求而编写的教材。书中精心选用行业内前沿的案例,以目标引领整个教学设计,通过案例的讲解,系统地展示了3ds Max和VRay渲染器在电脑效果图、生长动画、漫游动画和BIM动画制作过程中的使用方法。将笔者的实践经验总结为制作技巧,生动的呈现在读者面前,既可以满足软件学习者的系统学习,也可以作为“手边书”,有效的解决效果图制作和三维动画制作中的实际问题。内容共分7章,分别包括3ds Max 2022简介、V-Ray 5.13简介、家具项目实训、室内项目实训、建筑外观项目实训、景观项目实训、动画项目实训。本书可作为普通高校建筑装饰工程技术、建筑设计、产品设计、建筑动画设计、室内设计、环境艺术设计、景观设计、公共艺术等专业的教材或相关人员培训教材,对于初学者和自学者尤为适合。







网盘资源文件:

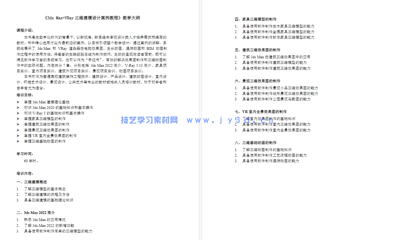
教学大纲:

配套教案:

幻灯片课件:



素材及视频文件:

目录:
内容提要
前 言
第1章 三维建模概述
1.1三维模型基础
1.1.1 三维模型简介
1.1.2 三维模型的构成
1.1.3 三维模型的创建方法
1.2三维建模基础
1.2.1 三维建模简介
1.2.2 三维建模的常用软件
1.2.3 三维建模的应用领域
1.33ds Max建模基础
1.3.1 3ds Max建模概述
1.3.2 3ds Max的基础建模
1.3.3 3ds Max的高级建模
第2章 3ds Max 2022简介
2.13ds Max涉及的领域
2.1.1 建筑领域的应用
2.1.2 工业设计及广告设计领域的应用
2.1.3 游戏设计、动画设计及CG设计领域的应用
2.23ds Max 2022的新增功能
2.2.1 核心功能—视口改进
2.2.2 建模功能
2.2.3 渲染功能
2.33ds Max 2022的基本操作
2.3.1 3ds Max 2022界面概述
2.3.2 常用基础工具
2.3.3 案例应用—制作座椅三维模型
第3章 VRay渲染器
3.1渲染器的概述
3.1.1 渲染器的基本概念
3.1.2 VRay for 3ds Max的主要功能
3.1.3 VRay渲染器的加载方法
3.2VRay新增功能
3.2.1 资源的优化
3.2.2 创意的控制
3.2.3 效率的提升
3.3VRay渲染实训
3.3.1 VRay的灯光与材质
3.3.2 VRay渲染参数
3.3.3 案例应用—渲染瓷器装饰品
第4章 家具三维模型的制作
4.1实木家具三维模型的制作
4.1.1 实木家具的概念
4.1.2 标准基本体建模
4.1.3 案例应用—制作实木电视柜三维模型
4.2金属家具三维模型的制作
4.2.1 金属家具的概念
4.2.2 二维图形建模
4.2.3 案例应用—制作金属边柜三维模型
4.3软体家具三维模型的制作
4.3.1 软体家具的概念
4.3.2 扩展基本体建模
4.3.3 案例应用—制作软体沙发三维模型
第5章 建筑三维效果图的制作
5.1建筑三维效果图
5.1.1 建筑设计概述
5.1.2 建筑三维效果图概述
5.1.3 3ds Max在建筑三维效果图中的应用
5.2建筑三维模型的制作
5.2.1 图纸导入
5.2.2 多边形建模
5.2.3 案例应用—制作建筑三维模型
5.3建筑三维效果图的制作流程
5.3.1 建筑三维效果图的制作—构图
5.3.2 建筑三维效果图的制作—材质
5.3.3 案例应用—制作建筑三维效果图
第6章 景观三维效果图的制作
6.1景观小品三维效果图的制作
6.1.1 景观设计的概念
6.1.2 景观三维效果图的制作流程
6.1.3 案例应用—制作景观小品三维效果图
6.2地形景观三维效果图的制作
6.2.1 等高线
6.2.2 地形制作工具
6.2.3 案例应用—制作地形景观三维效果图
6.3公园景观鸟瞰图的制作
6.3.1 植物在景观设计中的作用
6.3.2 植物种植工具
6.3.3 案例应用—制作公园景观鸟瞰图
第7章 室内效果图的制作
7.1室内设计概述
7.1.1 室内设计的概念
7.1.2 室内建模常用工具
7.1.3 案例应用—制作室内空间三维模型
7.2室内三维效果图的制作
7.2.1 室内效果图常用的灯光布置方法
7.2.2 室内三维效果图常用材质
7.2.3 案例应用—制作客餐厅三维效果图
7.3VR室内全景效果图的制作
7.3.1 全景效果图的概念
7.3.2 全景效果图的应用
7.3.3 案例应用—制作客餐厅VR全景效果图
第8章 三维基础动画的制作
8.1三维动画概述
8.1.1 动画的概念
8.1.2 动画制作工具
8.1.3 案例应用—制作旋转展示动画
8.2工艺流程动画的制作
8.2.1 工艺流程动画的概念
8.2.2 “运动”面板
8.2.3 生长特效
8.2.4 动画渲染技术
8.2.5 案例应用—制作家具安装步骤展示动画
8.3建筑漫游动画的制作
8.3.1 建筑漫游动画的概念
8.3.2 路径约束动画
8.3.3 穿行助手工具
8.3.4 案例应用—制作建筑漫游动画
网友评价
推荐服务: 也即“挑选服务”,应网友需求,本站根据网友所处学习阶段、职业岗位、发展规划等情况,挑选、组合符合其需求的教程、素材、软件等内容进行推荐,节约网友时间,提高学习效率!有需求,可以前往“问答——挑选服务“板块进行提问,站长会结合您情况进行针对性推荐组合。以解决您面对众多资源,不知从何学起的难点!如觉得本站服务不错,请不吝帮忙推荐给身边朋友!
2.不同用户组每日下载/回复数量有不同的限制,请根据自己使用需要选择。
3.禁止会员账号共享、代下、素材倒卖以及非法传播,违站将封禁账号。
4.如果源码网盘地址失效!或有其他问题,请联系值班站长,谢谢合作!联系E-mail:84661286@qq.com 。
也许你也喜欢下面的教程…
也许你也喜欢下面的素材…
也许你也喜欢下面的商品…
技艺学习素材网
客服微信