本教程是关于3dsmax迪拜经典别墅建筑项目实例制作视频教程,时长:10小时10分,大小:4.2 GB,使用软件:3ds Max,作者:Maamir,共10个章节,语言:英语。
这是一门专注于建筑可视化领域的3ds Max专项教程。本课程旨在将具备3ds Max基础知识的学员培养成能够专业制作别墅模型的熟手。其核心目标是通过一个完整的迪拜经典别墅项目,带领学员掌握从零到一的整个工作流程。
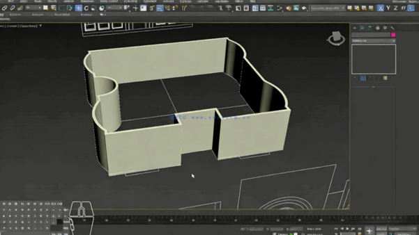
课程以项目驱动教学,你将亲身体验从导入CAD图纸开始,到完成整个别墅及地形模型的完整过程。教程重点讲解了多种核心且高效的建模技术,包括样条线建模和多边形建模等。你将学习到针对不同建筑构件(如墙体、门窗、屋顶等)的多种专业建模方法与技巧,这些技巧旨在帮助你快速创建模型,并便于后续编辑,以适应实际工作中紧迫的工期要求。
总而言之,这门课程非常适合那些已经了解3ds Max基本操作,但不知如何从头至尾独立完成一个高质量住宅项目,并希望快速达到专业水准、甚至开始承接全球客户工作的学员。它提供了一条清晰、专业的技能提升路径。





解压密码:人人CG
资源下载
推荐服务: 也即“挑选服务”,应网友需求,本站根据网友所处学习阶段、职业岗位、发展规划等情况,挑选、组合符合其需求的教程、素材、软件等内容进行推荐,节约网友时间,提高学习效率!有需求,可以前往“问答——挑选服务“板块进行提问,站长会结合您情况进行针对性推荐组合。以解决您面对众多资源,不知从何学起的难点!如觉得本站服务不错,请不吝帮忙推荐给身边朋友!
2.不同用户组每日下载/回复数量有不同的限制,请根据自己使用需要选择。
3.禁止会员账号共享、代下、素材倒卖以及非法传播,违站将封禁账号。
4.如果源码网盘地址失效!或有其他问题,请联系值班站长,谢谢合作!联系E-mail:84661286@qq.com 。
也许你也喜欢下面的资源…
也许你也喜欢下面的自贸商品…
技艺学习素材网
客服微信